Dan, you seem to have ignored my questions, but maybe did answer them, indirectly.
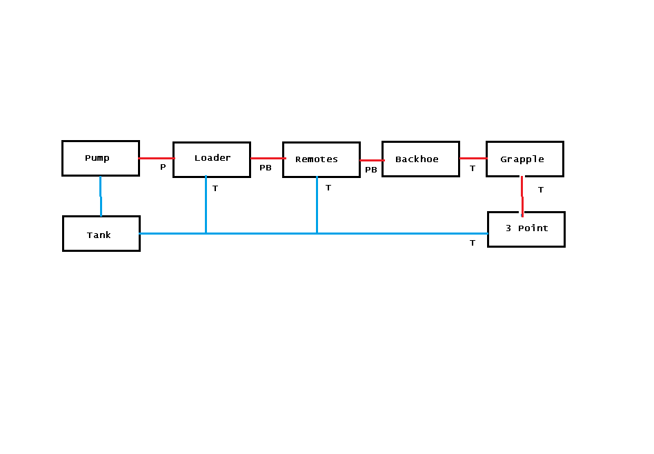
So if the 3PH is properly designed, at the top of the stroke system flow is diverted and there is no pressure build up on the incoming line? Not sure how this is accomplished. So somehow the control of the piston is eliminated, and position is locked, and hydraulic flow proceeds wherever the circuit take it?
This would mean that the operator does not have to do anything to disable the 3PH as far as dead heading the hydraulic circuit goes.
Assuming that the 3PH does in fact pass fluid regardless of position, and regardless if it is in the top most position, then my second question is answered, as if the grapple would be put before the backhoe control valve assembly, the T port would not see a high pressure, regardless of how the 3PH was operated. Is this correct?
The third question, as to why you show the 3PH in your drawing when it has no affect regarding the increase of T port pressure, must be simply because it is there in the circuit and should be shown.
So how did I do? Did I answer most of my questions correctly?
Still cannot see what may be obvious, that is, how does the 3PH control, when in the upmost position, when the control lever is not released, prevent pressure in the circuit before it from rising pretty high? With position control this seams likely, for reasons I can imagine but do not know. But what if position control is not a feature of the tractor?
So if the 3PH is properly designed, at the top of the stroke system flow is diverted and there is no pressure build up on the incoming line? Not sure how this is accomplished. So somehow the control of the piston is eliminated, and position is locked, and hydraulic flow proceeds wherever the circuit take it?
This would mean that the operator does not have to do anything to disable the 3PH as far as dead heading the hydraulic circuit goes.
Assuming that the 3PH does in fact pass fluid regardless of position, and regardless if it is in the top most position, then my second question is answered, as if the grapple would be put before the backhoe control valve assembly, the T port would not see a high pressure, regardless of how the 3PH was operated. Is this correct?
The third question, as to why you show the 3PH in your drawing when it has no affect regarding the increase of T port pressure, must be simply because it is there in the circuit and should be shown.
So how did I do? Did I answer most of my questions correctly?
Still cannot see what may be obvious, that is, how does the 3PH control, when in the upmost position, when the control lever is not released, prevent pressure in the circuit before it from rising pretty high? With position control this seams likely, for reasons I can imagine but do not know. But what if position control is not a feature of the tractor?
